2019新加坡公司注冊流程及資料-萬事惠海外注冊公司
2019-11-02 14:51:55
新加坡是一個美麗的國家,擁有世界一流的港口和國際機場,具備完善發達的商業、旅游、通訊、金融、教育和自由經濟體系,廉潔高效親商的政府,優惠靈活的稅收政策。
今日新加坡,已經是名符其實的世界金融中心、貿易中心和科技中心。世界各國越來越多的投資者和企業家,選擇在新加坡設立公司或辦事處等,以作為亞太區域總部或業務管理中心。新加坡已成為中國企業走向世界的一個有力跳板和發展平臺。
新加坡這么好的地方,不注冊公司,是不是有點可惜了
萬事惠告訴您如何注冊新加坡公司!
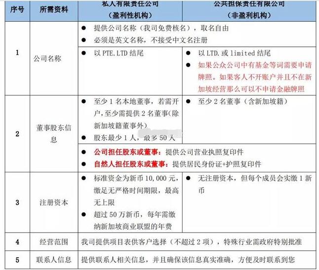
注冊新加坡公司條件及所需資料
辦理流程
提供名稱 名稱核準
簽署文件 提供資料
支付費用 遞交申請
政府審批 制作文件
領取文件 注冊完成
私人有限責任公司注冊時間:1-2 周
公共擔保有限責任公司注冊時間:2-3 周
注冊后所得文件
1.公司營業執照
2.注冊紙
3.鋼印、橢圓形印章,各1個
4.商業秘書授權文件
5.第一次董事會決議
6.成立公告
7.股份證明書
8.掛名董事授權書
9.注冊地址公告
10.章程
----深圳萬事惠投資咨詢有限公司----
主營業務:
深圳公司注冊、香港海外注冊、商標版權申請、代理記賬報稅、國內批文辦理等等
免費熱線:0755-83675288
如還有不明白的地方可以到“有問必答”里面提交你的問題。會有專業的會計給您詳細解答!




